首页
关于亿博
企业概况
组织架构
服务范围
荣誉资质
发展历程
办公环境
党建公益
亿博党建
亿博公益
党史知识
新闻通知
企业新闻
行业资讯
政策法规
通知公告
公司业绩
全过程咨询
工程监理
造价咨询
勘察设计
工程咨询
交通检测
工程测绘
企业文化
企业信条
企业风采
文化活动
分支机构
联系我们
联系我们
人才招聘
微信
扫码关注
亿博云
登录
x
搜 索
返回列表
首页
>
新闻通知
>
企业新闻
>
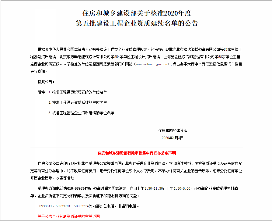
祝贺集团顺利通过监理综合资质延续审批
祝贺集团顺利通过监理综合资质延续审批
发布日期:2020-04-14
文章来源:本站
上一篇
成都巴中商会领导莅临集团指导疫情期间复工复产工作
下一篇
热烈祝贺集团荣获成都天投集团“开发精筑杯”第一名
返回列表
热门新闻
同赏中秋月——集团承监的西昌市邛海湖城市灯光文化创意项目助力央视中秋晚会
2021-09-17
同赏中秋月——集团承监的西昌市邛海湖城市灯光文化创意项目助力央视中秋晚会
【喜讯】集团再获一项专业工程咨询资信
【喜讯】集团再获一项专业工程咨询资信
2020-10-30
抓班子、强队伍|工程项目年中总结顺利完成
抓班子、强队伍|工程项目年中总结顺利完成
2021-07-30
【再创新绩】全咨合同额5095.79万!集团中标云南临沧南伞园区全过程工程咨询项目
【再创新绩】全咨合同额5095.79万!集团中标云南临沧南伞园区全过程工程咨询项目
2022-08-10
厉害了!集团光荣挺进全过程咨询行业综合实力百强榜
厉害了!集团光荣挺进全过程咨询行业综合实力百强榜
2020-06-24
重磅认证!集团荣获2020年度工程造价咨询企业信用AAA等级
重磅认证!集团荣获2020年度工程造价咨询企业信用AAA等级
2020-07-30